亚洲体育博彩平台
无障碍辅助浏览工具条
加入收藏
设为首页
网站首页
动态要闻
信用建设
政务服务
政务公开
优化营商环境
政民互动
政策咨询
当前位置:
首页
>
政务公开
>
法定主动公开内容
>
政策解读
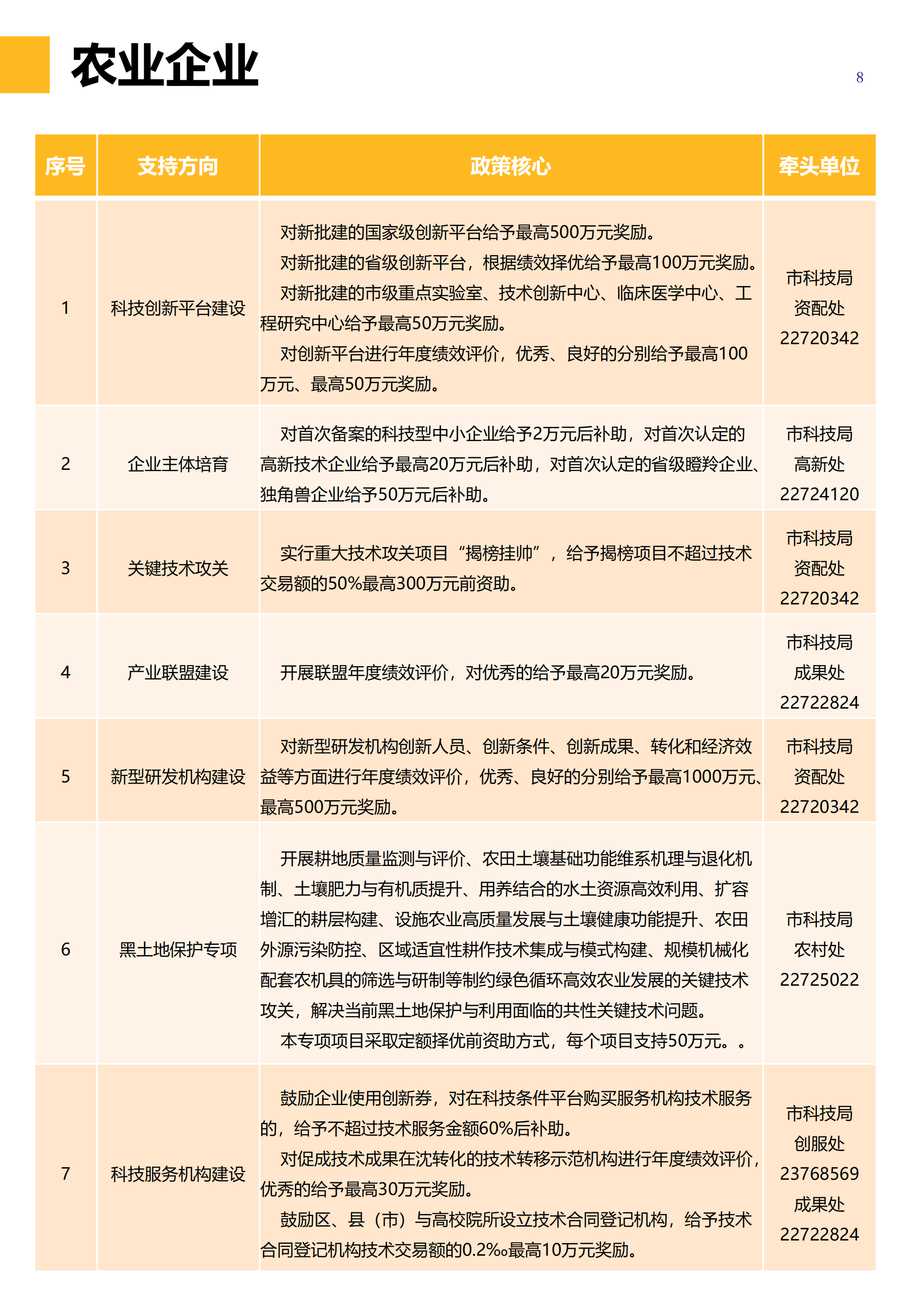
亚洲体育博彩平台科技创新政策(农业企业)
发布日期:2022年07月25日 来源: 中国政府网
世界杯赌场盘口网站
世界杯哪里下赌注下载
世界杯买球网站官网
世界杯365买球官方网址
世界杯下注手机下载